Wie können wir helfen?
Finanzielle Absicherung (gesetzlich)
- Krankenversicherung
- Pflicht für alle: gesetzlich oder privat.
- Deckt Behandlungskosten, Medikamente, Krankenhausaufenthalte etc.
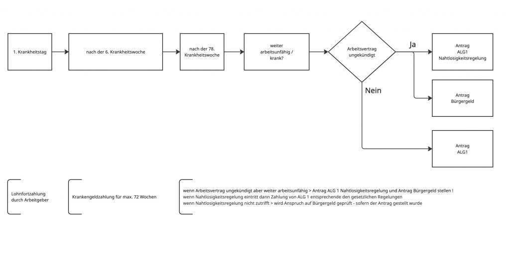
- Krankengeld
- Bei längerer Krankheit zahlt die gesetzliche Krankenkasse ab dem 43. Tag (nach 6 Wochen Lohnfortzahlung durch den Arbeitgeber).
- Höhe: ca. 70 % des Bruttoverdienstes (max. gedeckelt).
- Dauer: bis zu 78 Wochen innerhalb von 3 Jahren für dieselbe Krankheit.
- Erwerbsminderungsrente
- Wenn man dauerhaft nicht oder nur eingeschränkt arbeiten kann.
- Voraussetzung: Mindestversicherungszeit bei der Deutschen Rentenversicherung.
- Antragstellung ist komplex – ärztliche Gutachten nötig.
Private Absicherungsmöglichkeiten
- Berufsunfähigkeitsversicherung (BU)
- Wichtig für alle, die vom Einkommen abhängig sind.
- Zahlt eine monatliche Rente bei dauerhafter Berufsunfähigkeit.
- Abschluss möglichst früh und gesund – sonst hohe Beiträge oder Ausschlüsse.
- Tagegeldversicherung
- Ergänzt das Krankengeld, besonders für Selbstständige.
- Zahlt ab dem vereinbarten Tag einen festen Betrag pro Krankheitstag.
- Pflegeversicherung (privat ergänzend)
- Falls eine Pflegebedürftigkeit eintritt, kann sie zusätzliche Leistungen bieten.
Staatliche Unterstützung & Sozialleistungen
- Arbeitslosengeld I
- Grundsicherung / Bürgergeld
- Wenn Einkommen und Vermögen nicht ausreichen.
- Antrag beim Jobcenter oder Sozialamt.
- Wohngeld, Kinderzuschlag, Härtefallfonds
- Je nach Lebenssituation können weitere Leistungen beantragt werden.
Schaubild:
